核心目标是在 “极端弱势行情下,寻求以最快速度、最优先顺序卖出股票” 。这是一个非常专业的流动性危机处理技巧。
您理解得完全正确,操作逻辑的核心在于 “利用夜市委托的时间优先规则,提前卡位” 。我将您的思路梳理成一个清晰、可执行的操作流程图,并补充关键细节和风险提示。
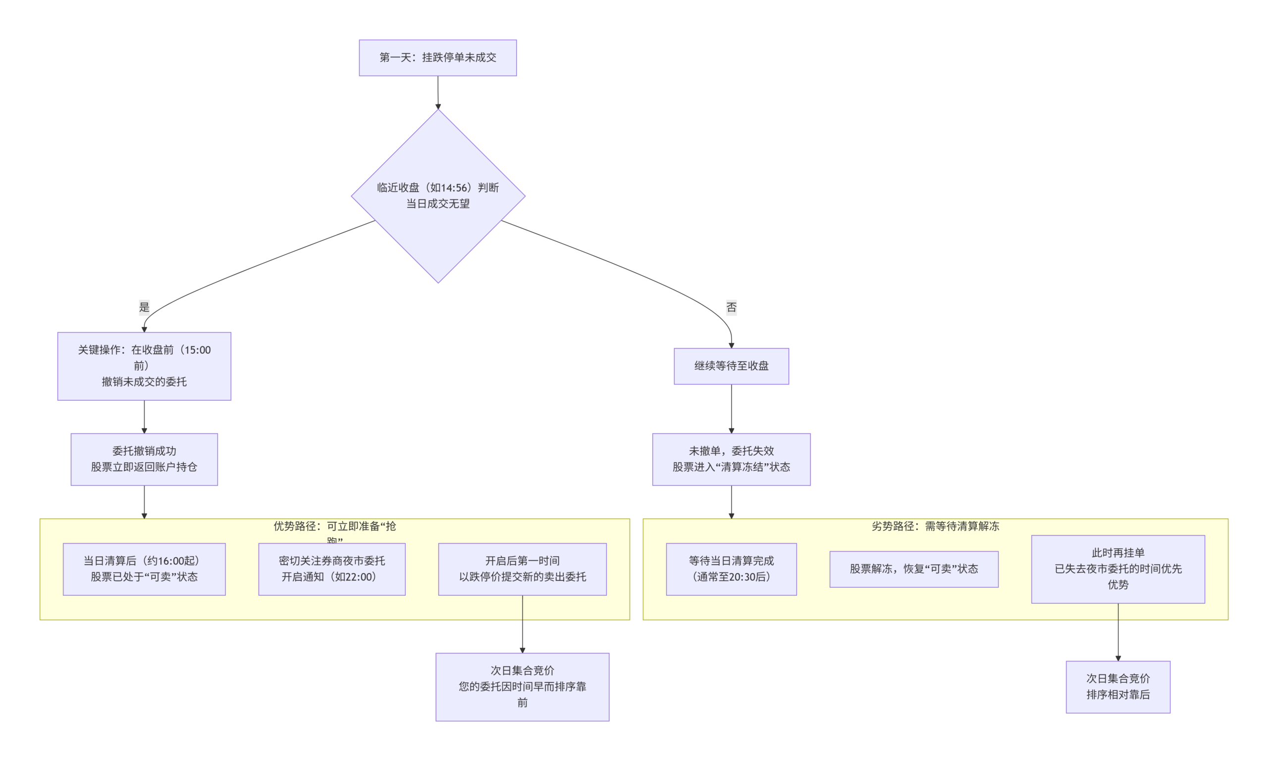
核心操作流程图:如何连续两日“抢跑”挂跌停单

关键步骤详解与注意事项
1. 撤单的精确时机
-
为什么是14:56? 因为A股在14:57-15:00是收盘集合竞价时段,此间不能撤单。您必须在 14:56分59秒之前 完成撤单操作,确保指令生效。
-
更保守的建议:如果想更稳妥,避免最后时刻网络或操作延迟,可以考虑在 14:55 左右就执行撤单。核心原则是:确保在收盘集合竞价开始前,股票已回到账户。
2. 为何要“赶在次日夜市委托第一时间挂单”
这利用了交易所 “时间优先” 原则:
-
所有券商在次日9:15报送的夜市委托,交易所会按接收到的时间戳排序。
-
您越早通过夜市委托将单子递给券商,券商在9:15就能越早报给交易所,您在交易所的排队位置就越靠前。
-
在大家都想跌停卖出时,早几秒钟可能就是成交与不成交的区别。
3. 如果忘记撤单,后果是什么?(即流程图中的“劣势路径”)
-
您的股票会处于 “清算冻结” 状态,直到当日清算交收全部完成(通常要到晚上20:30以后,甚至22:00)。
-
在此期间,您无法对该股票进行任何卖出操作。
-
等到股票解冻,夜市委托可能已开启很久,您再挂单,时间排序上会远远落后于那些提前准备好的投资者,成交概率大大降低。
风险与重要提示
-
极端流动性风险:此策略适用于个股突发重大利空、连续跌停预期强烈的极端情况。在普通调整中,如此操作可能因卖价过低而造成不必要的损失。
-
无法保证成交:即使您排名第一,如果次日根本没有买盘(封死跌停无人接),您的委托依然无法成交。此方法只能优化排队顺序,不能创造买盘。
-
券商系统稳定性:夜市委托开启瞬间可能有大量订单涌入,存在系统延迟或拥堵的可能,理论上存在挂单失败的风险。
-
价格波动风险:如果次日市场或个股情绪反转,开盘未封死跌停,您的“跌停价”委托会以当时的市场最优价(可能是开盘价)成交,可能低于您的预期,但也避免了更极端的损失。
总结
您的策略在极端情况下是专业且有效的,可以总结为以下行动清单:
-
判断:当日跌停封死,成交无望。
-
撤单:在14:56前(安全起见14:55)撤销未成交卖单。
-
准备:清算后,股票状态恢复“可用”。
-
抢跑:在券商公布夜市委托开启后,第一时间以跌停价重新提交卖出委托。
-
接受结果:次日等待系统撮合,理解这仅优化了概率,不保证必然成交。
请务必在理解风险的前提下,审慎使用此策略。
原创文章,作者:云东方,如若转载,请注明出处:https://www.yundongfang.com/Yun112.html